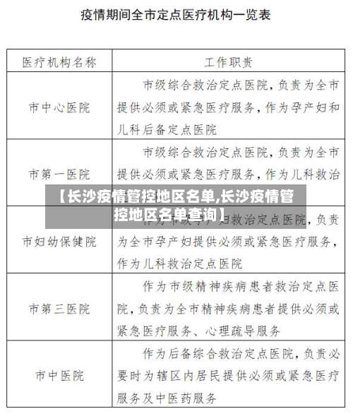
【长沙疫情管控地区名单,长沙疫情管控地区名单查询】
什么叫重点疫区
〖壹〗 、重点疫区是指累计确诊病例数超过100的城市或地区,包括国内和世界两类 ,具体判定标准及防控措施如下:国内重点疫区判定标准国内重点疫区通常以累计确诊病例数是否超过100为划分依据 。

〖贰〗、重点疫区是指累计确诊病例数超过100例的城市或地区,在疫情全球爆发背景下,也包含境外疫情严重、累计确诊数较高的国家或地区。具体说明如下:国内重点疫区判定标准及实例国内重点疫区以城市为单元 ,判定标准为累计确诊病例数超过100例。

〖叁〗 、重点疫区指累计确诊病例数超过100例的城市或地区,在疫情全球爆发背景下,也包含境外疫情严重、输入风险高的国家或地区 。具体说明如下:国内重点疫区判定标准及实例 判定标准:以累计确诊病例数为核心指标 ,通常将累计确诊超过100例的城市或地区划定为重点疫区。


长沙五一广场封控了吗
〖壹〗、截至2023年10月7日,长沙市芙蓉区属于常态化防控区,该区域的五一广场是安全的。
〖贰〗 、长沙五一广场没有封控 。通过查询相关公开信息显示截止于2022年11月1日长沙五一广场属于常态化防控区域,不进行封控管理。常态化防控区域的划定主要是指没有疫情发生的县(市、区、旗) ,这一划分主要是使得疫情防控更加精准化。
〖叁〗、没有。截至2022年12月12日长沙卫健委未发布相关公告,长沙平和堂五一广场没有封控,长沙 ,别称星城,湖南省辖地级市 、省会、特大城市,地处中国华中地区、湘江下游 、长浏盆地西缘、湖南东部偏北 。
〖肆〗、长沙五一广场限行。通过查询相关公开信息显示 ,五一广场为核心的区域内实行单双号限行,取消解放路 、中山路两侧的路边停车,恢复双向通行 ,部分分流五一路的交通。
〖伍〗、交通管制五一广场部分区域将实施交通管制五一广场区域,长冶路、南阳街道路,提质工程进入施工阶段 ,为确保施工工程顺利进行,以及交通安全畅通,长沙交警将在施工期间,实施以下交通限制措施 。
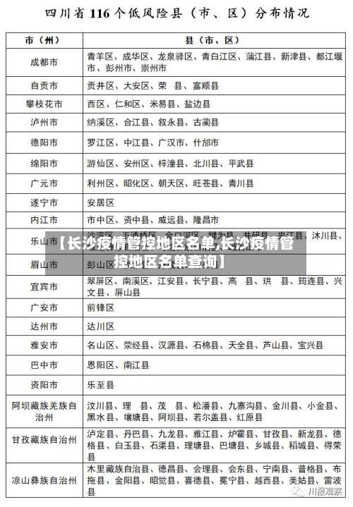
全国现有22个中风险地区,具体有哪些地区?
〖壹〗 、全国现有22个中风险地区 ,具体包括以下地区:北京市:昌平区东小口镇森林大第家园社区、南邵镇双营西路11号院等。重点说明: 中风险地区的划定是基于当地疫情的发展情况、病例数量 、传播风险等因素综合考虑的。 中风险地区的划定是动态变化的,随着疫情的发展和防控措施的实施,风险等级可能会发生变化 。
〖贰〗、个省份和新疆生产建设兵团无新确诊病例、新死亡病例和新疑似病例。我国中等风险地区有22个 ,其中辽宁15个,安徽7个。辽宁省沈阳市和平区顺天社区780、82号楼独立院落被确定为银河市碧桂园 、红红区繁新里社区、阳光100一期中等风险区 。
〖叁〗、全国现有的22个中风险地区中,整整有11个地区集中在辽宁营口 ,短短几天的时间,中风险地区就增加了5个。近来,中风险地区辽宁省有15个 ,除了辽宁营口11个地区之外沈阳共计4个,安徽共计7个,六安共计6个 ,合肥共计1个。
〖肆〗 、截至7月6日,全国现有高风险地区246个、中风险地区140个,涉及北京、安徽 、内蒙古、上海、福建 、江苏、山东、陕西 、辽宁9个省份,具体调整情况如下:辽宁高风险区:振兴区永昌街道振八街28-25号调整为高风险区 ,同时高风险区减少3个 。
〖伍〗、截至近来,国内共有2个高风险地区,76个中风险地区 ,主要分布在陕西省、河南省、浙江省等地,以下为详细信息(数据不包括港澳台地区):高风险地区:具体地区名单会随疫情形势动态调整,可通过权威渠道实时查询。
〖陆〗 、具体标准是一个街道在14天内有没有新冠肺炎确诊病例 ,有多少,来划分。具体划分标准还要根据疫情的情况和变化,进行调整。疫情情况:截至2021年5月19日15时 ,全国共有中风险地区22个,其中安徽省7个(合肥市1个、六安市6个),辽宁省15个(沈阳市4个、营口市11个);暂无高风险地区 。
长沙防疫最新政策
〖壹〗 、长沙火车南站在出站大厅共设置3个场地、10个核酸检测点 ,为未持48小时内核酸检测阴性证明的旅客提供免费检测服务。乘高铁出长沙的防疫要求近来乘高铁出长沙暂未公布统一防疫要求,出行前需查看目的地防疫政策,确认是否需要核酸检测阴性证明或其他防控措施。
〖贰〗、报备要求:省外和疫情严重的省内地区来(返)长人员应至少提前1天在湖南省居民健康卡“入湘报备-入(返)湘人员报备登记”或“我的长沙 ”APP及微信小程序“防疫服务-来长申报”主动报备,也可电话联系目的地所在社区(村)报备 。
〖叁〗 、我国五十年代初建立的公费医疗和劳保医疗统称为职工医疗保险。它是国家社会保障制度的重要组成部分 ,也是社会保险的重要项目之一。医疗保险具有社会保险的强制性、互济性、社会性等基本特征 。
〖肆〗 、防疫政策可能随疫情形势动态调整,建议出行前通过官方渠道(如长沙地铁官方网站、微信公众号或政府防疫部门通知)确认最新要求。若从疫情中高风险地区抵长,除核酸检测证明外 ,可能还需配合社区报备、隔离观察等措施,需提前了解并遵守相关规定。
〖伍〗 、长沙防疫最新政策(持续更新)更新时间:2022年10月24日 长沙疾控防疫提醒:所有外省或有本土疫情发生的本省外市州入(返)长人员需提前1天通过“我的长沙”APP或“我的长沙 ”小程序报备 。
全国疫情风险等级名单是?
〖壹〗、高风险等级地区:以县、市(区)为单位,累计病例超过50例 ,且14天内有聚集性疫情发生的地区。中风险地区:以县市区为单位,存在以下两种情况之一的地区:14天内有新增确诊病例,且累计确诊病例不超过50例;或累计确诊病例超过50例 ,但14天内未发生聚集性疫情。
〖贰〗、国内疫情风险地区主要分为高 、中、低风险区,划分依据包括病例数量、聚集性疫情发生情况等,具体标准如下:高风险地区:定义:累计新冠病例超过50例 ,且14天内有聚集性疫情发生 。
〖叁〗 、疫情级别通常根据疫情的传播风险、严重程度及防控需求进行划分,主要分为低风险地区、中风险地区和高风险地区三个级别,具体划分标准及依据如下:低风险地区:定义:无确诊病例,或连续14天无新增确诊病例。
〖肆〗 、查询全国中高风险区:在查询页面底部点击“查看全国中高风险疫情地区” ,可获取实时更新的全国中高风险区列表,包含具体省份、城市及区域名称。注意事项:风险等级划分依据为当地疫情形势、病例数及传播风险,由省级卫生健康部门动态调整并公布。
〖伍〗 、查询方式:点击进入上海本地宝的风险专题页面 ,可获取全面的风险地区数据 。附加功能:关注微信公众号“上海本地宝”,在对话框搜索【风险】,即可便捷获取实时更新的全国疫情风险等级和中高风险地区名单。注意:以上数据仅限于中国大陆地区 ,不包括港澳台。
发表评论