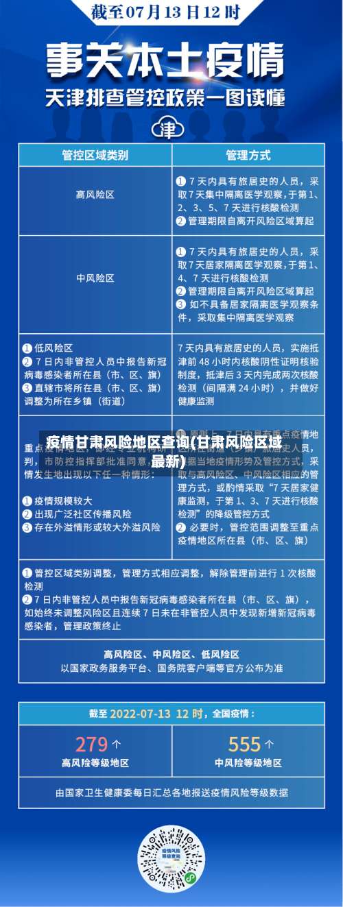
疫情甘肃风险地区查询(甘肃风险区域最新)
疫情风险等级查询在哪里查询
在微信中查询全国各地疫情风险等级,可按照以下步骤操作:首先打开微信 ,点击右下角的“我”。然后点击“支付 ” 。接着点击“城市服务”。然后点击底部的“国务院”进入。然后点击“国务院客户端 ” 。然后点击“疫情风险查询”。进入后,就可以看到所在地区的风险等级,点击上面的倒三角形可以切换城市 ,从而查询全国各地的风险等级。

在微信中查询某地疫情风险等级,可按以下步骤操作:进入微信并点击“我”:打开微信应用程序,在界面右下角找到并点击“我”选项。点击“支付 ”:在“我”的页面中,找到“支付”选项并点击进入 。选取“城市服务 ”模块:在支付页面中 ,找到“城市服务”模块并点击进入。

在微信中查询所在地疫情风险等级,可按以下步骤操作:运行微信应用:点击手机桌面微信图标,启动该软件。进入小程序页面:成功登录微信后 ,从页面顶部向下滑动 。选取国务院客户端:在小程序页面的最近使用过的小程序列表中,找到并选取“国务院客户端”。

在百度APP中查询全国疫情风险等级,可按以下步骤操作:步骤一:打开百度APP确保已安装百度APP(版本1210及以上) ,点击图标启动应用。步骤二:进入“我的 ”页面并滑动服务栏在APP首页右下角点击【我的】,进入个人中心页面 。在【精选服务】栏下方,向左滑动页面 ,直到找到【城市服务】入口。
疫情风险等级可以在以下渠道查询:微信国务院客户端小程序:查询方式:直接在微信中搜索“国务院客户端小程序”或扫描相关二维码进入。功能:在【首页】【便民服务】【疫情风险查询】中,依次选取所在省份 、城市、区,即可查看不同街道地区的风险情况 。

2022年全国中高风险地区查询方式入口
〖壹〗、022年全国中高风险地区查询可通过以下两种主要方式实现:查询方式一:国务院客户端小程序——疫情风险等级查询入口获取:通过微信搜索“国务院客户端”小程序 ,进入后即可找到“疫情风险等级查询 ”功能入口。查询流程:进入小程序后,点击页面上部的查询按钮,系统将直接展示全国中高风险地区名单,信息一目了然 ,无需复杂操作。
〖贰〗 、022年清明节期间,国内中高风险地区因疫情形势动态变化,无法直接列举具体地区名称 ,但可通过官方查询入口实时获取最新名单 。
〖叁〗、打开抖音APP首页:启动应用后,默认显示首页内容,点击页面顶部“同城”选项。进入抗疫频道:在同城界面中 ,点击页面上方的“抗疫”按钮,系统将跳转至抗疫专题页面。查看风险地区名单:在抗疫频道页面中,点击顶部的“风险地区 ”选项 ,系统将显示包含武汉在内的全国中高风险地区实时名单。
地区风险等级怎么查询
〖壹〗、进入支付宝风险等级查询里;点击“地区”;再选取查询的地区即可 。
〖贰〗、选取区域在弹出的窗口中,选取自己所在的区域,即可查看该区域的风险等级情况。
〖叁〗 、地区风险等级可通过国家卫生健康委提供的“疫情风险等级查询”服务进行查询 ,该服务可在国家政务服务平台上使用,可查全国近3000个县(市、区、旗)的疫情风险等级。具体可查询内容和查询方法如下:能查询的内容:查所在地:进入查询后系统会自动定位所在地区,呈现该地区的疫情风险等级 。
哪里可以查到所在地区风险等级-所在地区风险等级查询教程分享
〖壹〗 、第一步:进入国家政务服务平台打开浏览器,访问国家政务服务平台官方网站(或通过官方政务服务APP进入)。该平台由国家相关部门运营 ,提供权威的疫情风险等级信息,数据更新及时且覆盖全国范围。第二步:选取行政区划在平台首页或搜索栏中,找到“疫情风险等级查询”相关入口(通常位于首页显著位置或“防疫服务 ”专区) 。
〖贰〗、先打开手机上的支付宝 ,在支付宝软件里点击上方的搜索框。搜索“风险等级查询”后,点击政务服务平台里的“风险等级查询”。在区/县风险等级查询的页面里,选取“地区 ” 。在选取省市页面里 ,搜索你想要查的地区。在查询结果页面里,即可看到地区风险等级。
〖叁〗、在微信国务院客户端中可以查询自己所在区域的风险等级,具体操作步骤如下:点击国务院打开微信 ,在搜索框中输入【国务院客户端】,点击进入该小程序 。点击疫情风险等级进入国务院客户端小程序后,切换到新页面 ,在页面中找到并点击【疫情风险等级】选项。
〖肆〗 、搜索“国务院客户端”在小程序页面右上角点击放大镜图标,输入“国务院客户端”并搜索,选取官方小程序进入。进入“疫情风险查询 ”功能在国务院客户端首页找到“疫情风险查询”入口,点击进入查询页面。
怎么查询自己的风险地区
〖壹〗、查自己是否属于高危手机号的方法:检查网络安全记录:使用网络安全软件或安全服务提供商的应用程序扫描手机号 ,查看是否存在安全隐患 。查询个人信息是否泄漏:在网络中搜索自己的手机号,查看是否有泄漏风险。联系运营商查询:直接联系运营商,查询手机号的安全情况 ,确认是否存在高危风险。
〖贰〗、风险区查询:通过“国务院客户端”小程序或“北京健康宝 ”中的“疫情风险查询”功能,确认所在县(市 、区、旗)是否为中高风险地区 。中高风险地区人员原则上禁止进京,低风险地区人员需符合其他条件。
〖叁〗、选取“防疫查询”功能:在“城市服务 ”页面中 ,通过搜索或浏览找到“防疫查询”选项并点击。此功能专门提供疫情防控相关信息的查询服务 。点击“全国中高风险疫情地区”:在“防疫查询”页面中,找到“全国中高风险疫情地区 ”选项并点击。系统将自动加载并显示最新数据。
〖肆〗 、查询方法:步骤1:打开全国疫情风险等级查询系统(通过国家政务服务平台进入) 。步骤2:选取对应地区进行查询(系统支持手动选取或自动定位)。步骤3:查看所选地区的风险等级(结果通常分为低风险、中风险、高风险三类)。
如何查看自己所在地疫情风险等级
首先打开微信,点击右下角的“我” 。然后点击“支付”。接着点击“城市服务 ”。然后点击底部的“国务院”进入。然后点击“国务院客户端” 。然后点击“疫情风险查询 ”。进入后 ,就可以看到所在地区的风险等级,点击上面的倒三角形可以切换城市,从而查询全国各地的风险等级。
在微信国务院客户端中可以查询自己所在区域的风险等级 ,具体操作步骤如下:点击国务院打开微信,在搜索框中输入【国务院客户端】,点击进入该小程序 。点击疫情风险等级进入国务院客户端小程序后,切换到新页面 ,在页面中找到并点击【疫情风险等级】选项。
步骤1:进入搜索页面在手机中打开微信APP,点击顶部搜索框进入搜索页面。步骤2:进入粤省事小程序在搜索框输入“粤省事”,点击搜索结果中的粤省事小程序进入 。步骤3:进入疫情区域查询页面在粤省事首页找到“疫情区域”选项并点击 ,进入相关功能页面。
发表评论