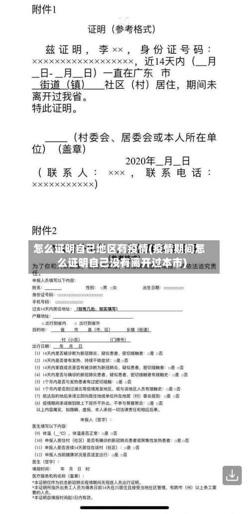
怎么证明自己地区有疫情(疫情期间怎么证明自己没有离开过本市)
疫情接收证明怎么开
〖A〗、疫情接收证明可通过河北政务APP线上开具,具体步骤如下:步骤一:打开河北政务APP并进入疫情防控模块在手机上启动“河北政务APP ”(版本需为V7及以上) ,登录个人账号后,在首页或功能列表中找到“疫情防控”选项并点击进入。

〖B〗 、疫情接收证明可通过“津心办”APP线上开具,具体步骤如下:进入办事大厅打开“津心办 ”APP(版本0) ,在首页找到办事大厅入口并点击进入 。选取“其他”分类在办事大厅页面中,找到其他分类模块,点击进入下一级页面。

〖C〗、疫情接收证明可通过“天津政务app”在线申请开具 ,具体步骤如下:步骤一:打开“天津政务app ”并进入疫情防控模块确保手机已安装“天津政务app”(版本V17),登录后点击首页“疫情防控”选项。步骤二:选取“疫情接收证明”业务在“疫情防控 ”页面中,找到并点击“疫情接收证明”功能入口 。

〖D〗、疫情期间接收证明的开具步骤如下:联系目的地社区或相关机构:了解要求:首先,与目的地社区或相关机构联系 ,明确接收证明的开具要求和流程。不同地区和机构的具体要求可能有所不同。准备必要的个人信息和文件:基本信息:准备身份证明 、居住证明等基本信息 。
〖E〗、疫情期间,若需单位接收证明,操作流程如下:首先 ,员工需前往所在单位,请求开具单位复工证明。证明内容需包括员工的基本信息,如姓名、身份证号码 、性别和年龄 ,以及具体的接收日期、工作单位和部门。若员工仍在工作,还需填写劳动期限。
〖F〗、疫情接收证明怎么开!工具/原料:iphoneios1河北政务APP V7 第一步我们打开“河北政务app”,然后点击“疫情防控 ” 。然后第二步在下面的过程中需要我们点击“疫情接收证明”。最后 ,我们下载疫情畜耻接收证明电子版,签字、追盖章后即可出具正式的疫情接收证明了。
疫情期间社区证明怎么开
疫情期间社区证明开具需结合自身情况,按流程准备材料并前往指定机构办理 ,核心步骤包括证明无外出 、无接触史、获取复工证明、办理居家隔离证明及进行健康检查(疫区需) 。具体如下:证明自己在指定时间内没有外出需提供相关证据,如小区出入登记记录 、行程码截图等,以证明在指定时间段内未离开居住地。
携带复工证明或通知,前往你所在社区的村委会或居委会。这是开具社区证明的主要机构 。填写申请表:在村委会或居委会 ,你需要填写一份申请表,说明你的出行目的、时间、地点等信息,并承诺在指定时间内没有外出以及没有接触史。等待审核:提交申请表后 ,村委会或居委会会对你的信息进行审核。
携带复工证明或通知,前往你所在社区的村委会或居委会 。这是开具社区证明的主要机构。说明情况并申请证明:向村委会或居委会的工作人员说明你的具体情况,包括你的出行目的 、时间以及已经采取的防疫措施等。申请开具社区居家隔离证明或相应的出行证明 ,证明你在指定时间内没有外出,且没有接触史 。

查询疫情风险及同乘患者等信息操作指南
〖A〗、患者同乘接触者查询 点击“患者同乘接触者查询”选取出行类型,输入姓名、身份证号等信息(第一次登录需登录验证授权手机号)。验证通过后需进行人脸识别验证 ,此处可选取“反光识别 ”或“读数识别”,勾选同意提交信息,点击“确定提交”即可生成查询结果 ,查看14天内是否在旅途过程中接触过确诊患者。
〖B〗 、通过百度App可查询疫情患者同乘信息,具体方法如下:步骤一:打开百度App并搜索在百度App的搜索框中输入“密切接触 ”或“同行自查”,任选一个关键词搜索,进入对应的官方小程序。步骤二:进入自查功能在搜索结果中 ,点击“密切接触者自查”或类似入口,打开自查页面 。
〖C〗、选取疫情防控行程证明:在城市服务页面中,向下滑动找到“疫情防控行程证明 ”选项并点击。进入患者同乘接触者查询:在疫情防控行程证明页面中 ,点击“患者同乘接触者查询”功能。输入身份信息并查询:根据页面提示,输入个人身份信息(如姓名、身份证号等),确认信息无误后点击“立即查询” 。
〖D〗 、选取查询类型:在抗疫查询页面中 ,找到“患者同乘接触者查询”选项并点击。填写信息并查询:根据页面提示,输入出行类型(如飞机、火车、汽车等)、姓名和身份证号,确认信息无误后点击“立即查询 ”。系统将根据输入信息检索相关同乘记录 ,并显示是否存在与确诊患者的接触风险 。
〖E〗 、国务院客户端/患者同乘接触者查询:点击后进入输入界面,需填写姓名和身份证号,提交后即可获取结果。搜狗搜索-同程查询:点击后进入车次/航班查询界面 ,需输入车次/航班/车牌号、地区和日期,提交后查看结果。
发表评论