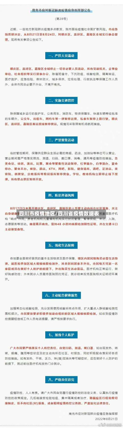
四川市疫情地区/四川省疫情数据表
4月30日四川新增本土确诊病例6例+无症状感染者4例
月30日0时至24时,四川新增本土确诊病例6例(德阳市1例 、成都市5例) ,新增本土无症状感染者4例(均在成都市),新增境外输入确诊病例1例(成都市)和境外输入无症状感染者8例(成都市),无新增疑似病例及死亡病例。本土病例详情新增本土确诊病例6例 地区分布:德阳市1例 ,成都市5例 。

四川:6例,含1例由无症状感染者转为确诊病例。黑龙江:5例。江西:5例 。河南:4例。新疆:4例。江苏:3例 。内蒙古:2例。湖南:2例。重庆:1例 。新增本土无症状感染者分布 上海:7084例。江西:57例。辽宁:47例。新疆:44例 。吉林:26例。浙江:18例。山东:15例 。黑龙江:9例。

确诊病例1:中国籍,从中国香港出发 ,4月20日飞抵成都入境。确诊病例2:中国籍,从中国香港出发,4月24日飞抵成都入境 。新增境外输入无症状感染者7例 无症状感染者1:中国籍 ,从德国出发,4月13日飞抵成都入境。无症状感染者2:中国籍,从中国香港出发,4月19日飞抵成都入境。
月26日 ,成都市新增4例境外输入新冠肺炎确诊病例(其中1例系既往无症状感染者订正),新增6例境外输入无症状感染者,新增出院2人 。 具体情况如下:新增4例境外输入确诊病例患者1:张某某 ,男,37岁,河南开封人。2019年7月前往伊拉克工作。
3月27日四川新增境外输入确诊病例12例和无症状感染者11例
月27日四川新增境外输入确诊病例12例(其中10例为既往无症状感染者转确诊) ,新增境外输入无症状感染者11例,无新增本土病例 。
月23日,成都市无新增本土确诊病例及本土无症状感染者 ,新增境外输入确诊病例11例(其中10例为既往无症状感染者订正)、境外输入无症状感染者19例,具体信息如下:境外输入确诊病例11例详情病例1:中国籍,从新加坡出发 ,3月17日飞抵成都入境。3月21日诊断为无症状感染者,3月23日订正为确诊病例。
截至3月31日0时,四川省昨日(3月30日0-24时)无新增新冠肺炎确诊病例,现有11名境外输入病例在院隔离治疗 ,具体疫情数据及分析如下:全省疫情概况新增确诊:3月30日0-24时,四川省无新增确诊病例、无新增治愈出院病例 、无新增疑似病例、无新增死亡病例。
德阳疫情风险等级划分最新
近来德阳全域仍为低风险地区 。具体情况如下:自2月24日起,德阳市本轮疫情累计报告本土无症状感染者2例 ,但截至当前信息更新时间,全市未调整风险等级,全域维持低风险状态。无症状感染者1轨迹信息:市内轨迹:2月20日13:12广汉市三水镇鸡杂面馆 ,14:04广汉市三水镇新冠疫苗临时接种点。
022年2月24日德阳新增1例新冠肺炎无症状感染者,具体情况如下:感染者情况:暂住广汉市三水镇中心村,为市外新冠肺炎确诊病例的密切接触者 。2月24日新冠病毒核酸检测结果为阳性 ,诊断为无症状感染者,已转送至定点医院隔离治疗。
月7日德阳市无新增本土病例,调整绵竹市疫情风险等级。调整后德阳市已无高、中风险区 ,低风险区同步解除 。自8月17日零时起,旌阳区天元街道王谊村原12组的风险等级由中风险区调整为低风险区。近来,德阳市已无高 、中风险区,低风险区同步解除。
德阳科贸职业学院不是高风险地区 。德阳科贸职业学院是一所民办专科院校 ,是西南地区唯一一所“互联网+中国制造2025 ”产教融合促进计划建设院校。

成都连续9天0新增!最新疫情分区分级地图→
截至2月29日24时,成都市已连续9天无新增新冠肺炎确诊病例,现有确诊病例分布及分区分级情况如下:成都市疫情整体情况新增确诊:2月29日0-24时 ,成都市无新增新冠肺炎确诊病例,无新增出院人数。累计确诊:截至2月29日24时,成都市累计报告确诊病例143例 ,累计出院88人,死亡3人 。
截至2月28日24时,成都市已连续多日无新增新冠肺炎确诊病例(具体连续天数需结合此前数据 ,当前信息显示2月28日当天无新增),且新增出院3人,疫情防控形势持续向好。当日疫情核心数据新增确诊:2月28日0新增 ,累计报告确诊病例143例。出院情况:新增出院3人,累计出院88人,死亡3人。
截至3月2日24时,成都市已连续11天无新增新冠肺炎确诊病例 。以下是具体情况说明:疫情数据 3月2日0新增确诊病例 ,新增出院2人。累计报告确诊病例143例,累计出院92人,死亡3人 ,现存48例(含危重2例)在定点医院隔离治疗。39名密切接触者正在接受医学观察 。
截至3月17日24时,成都市新增1例境外输入新冠肺炎确诊病例,新增出院5人 ,累计报告确诊病例145例,累计出院131人,死亡3人 ,现有11例在院隔离治疗,尚有203人正在接受医学观察。新增境外输入确诊病例情况患者信息:男性,34岁 ,浙江丽水人,长期在意大利米兰工作。
截至3月3日24时,成都已连续多日无新增新冠肺炎确诊病例,但尚未明确达到连续12天0新增 。以下是截至当日的疫情核心数据及分析:新增确诊病例:3月3日0新增 ,此前多日亦无新增报告,表明疫情传播链已得到有效控制。
月9日成都无新增新冠肺炎确诊病例,四川省144个低风险县(市、区)全面恢复餐饮服务经营单位正常营业 ,但限制集体性聚餐、承办宴席(含农村自办群体性宴席),严格落实通风 、清洁消毒、人员体温检测等防控措施。
随意限制出行、“层层加码”,这些城市被点名
随意将限制出行范围由中高风险地区扩大到其他地区:山西省运城市 、河南省郑州市这类投诉较多 。疫情防控应精准定位中高风险区域,对相关区域人员进行合理管控 ,然而这些城市却随意扩大限制出行范围,使得更多非中高风险地区的人员受到不必要的出行限制,影响了正常的社会流动和经济活动。
被点名的地方及存在的问题 在近期群众反映的问题中 ,一些地方存在“层层加码 ”等违规行为。具体来说:黑龙江省大庆市、山西省太原市:对来自低风险地区人员采取强制劝返、隔离等限制措施 。山西省运城市 、河南省郑州市:随意将限制出行范围由中高风险地区扩大到其他地区。
一是对来自于低风险地区人员采取强制劝返、隔离等限制措施,黑龙江省大庆市、山西省太原市这类投诉较多;二是随意将限制出行范围由中高风险地区扩大到其他地区,山西省运城市 、河南省郑州市这类投诉较多;三是随意扩大采取隔离管控措施的风险人群范围 ,广东省深圳市这类投诉较多。
河南省郑州市:同时涉及“扩大限制出行范围”和“以静默封城代替管控”两类问题,成为层层加码的典型案例。
如何查询四川成都疫情分布情况?
使用微信搜索本地宝,选取小程序 。进入小程序后,点击页面左上方将城市修改为成都 ,点击小程序主页中的新冠疫情,即可进入成都新冠疫情最新信息汇总界面。在此即可查看成都各区疫情等级地图、成都疫情最新消息以及郫都区疫情最新消息,点击隔离政策还可以查看进出成都最新隔离政策、紧急提醒等。
成都疫情分布地图可以在成都本地宝查看 。成都生活宝提供成都疫情实时更新 、成都交通、成都旅游、成都房地产 、成都美食、成都购物、成都教育、成都医疗 、成都招聘、成都团购、成都诚信商家等。
首先点击打开电脑浏览器 ,在百度搜索框中搜索“成都疫情最新消息 ”。其次可以看到关于成都的疫情最新消息,搜索“成都疫情防控最新政策”可以看到来返成都是否需要核酸或隔离 。最后搜索“成都疫情风险等级”,可查看成都地区疫情等级。
成都市新冠肺炎现有确诊病例疫情地图疫情地图:该地图直观展示了成都市各区(市)县现有确诊病例的分布情况 ,有助于公众了解疫情动态。成都市区(市)县疫情分区分级情况分区分级标准:根据四川省区(市)县疫情高中低风险分区分级标准,成都市各区(市)县被划分为低风险 、中风险和高风险三类 。
提前通过“国务院客户端 ”小程序或当地卫健委官方网站查询途经地和目的地的疫情风险等级及管控政策。主动向社区报备行程,配合完成信息登记、核酸检测等流程。关注成都市卫健委官方微信号或拨打12345市长热线 ,获取最新疫情防控要求 。温馨提示:疫情防控政策可能随疫情形势动态调整,出行前务必确认最新要求。
发表评论