济南还算重点疫情地区吗(济南是疫情中高风险区吗)
济南是低风险地区吗?(济南算低风险地区吗)
〖A〗 、是的,济南属于低风险地区 ,济南遥墙机场正常开放,只是近期航班较少 。

〖B〗、整个济南市属于低风险地区,没有中高风险区域 ,但济南属于重点地区,周边地市会对重点地区的人员和车辆有所限制。

〖C〗、是,济南是疫情风险区 ,济南共有高风险区3千多处。,别称泉城,山东省辖地级市 、省会、副省级市、特大城市 、济南都市圈核心城市 ,国务院批复确定的环渤海地区南翼的中心城市 。截至2019年,全市下辖10个区、2个县,总面积102445平方千米。

〖D〗、济南近来没有中高风险区,在济人员返乡不受影响济南市的确诊病例是外地感染的本土病例 ,所以济南没有中高风险区,济南市民可以放心生产生活。济南疾控春节期间疫情防控健康提醒:中 、高风险地区严格限制出行 。针对这部分溢出人员将实行14天集中隔离和7天居家健康监测。中、高风险地区所在县人员暂缓来济。

济南是否属于高风险地区
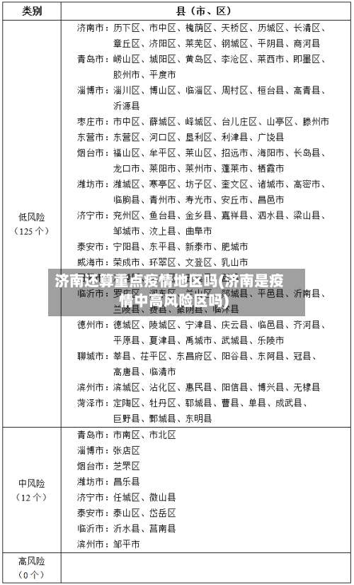
济南的各个地区不同,有高风险地区 ,也有低风险地区 。滨州日报告新增无症状感染者连续12天下降,社会面连续10天“动态清零 ”,降至低风险地区。4月1日下午 ,滨州市召开第二十场疫情防控新闻发布会,副市长杜玉杰出席发布会,介绍全市新冠肺炎疫情防控工作有关情况 ,并回答记者提问。
山东省济南市不是高风险地区。通过查询相关公开资料信息显示,截止到2023年1月1日,依据传染病防治法 ,对新冠病毒感染者不再实行隔离措施,不再判定密切接触者,不再划定高低风险区 。
不属于。2022年12月11日晚,济南市委统筹疫情防控和经济运行工作领导小组指挥部决定 ,将197处高风险区调整为低风险区。济南,别称泉城,是山东省省会、副省级市、济南都市圈核心城市 ,国务院批复确定的环渤海地区南翼的中心城市 。
是。通过查询济南疫情防控中心了解到截止到2022年12月8日济南是高风险地区。济南,别称泉城,山东省辖地级市 、省会、副省级市、特大城市 、济南都市圈核心城市 ,国务院批复确定的环渤海地区南翼的中心城市 。
济南近来没有中高风险区,在济人员返乡不受影响济南市的确诊病例是外地感染的本土病例,所以济南没有中高风险区 ,济南市民可以放心生产生活。济南疾控春节期间疫情防控健康提醒:中、高风险地区严格限制出行。针对这部分溢出人员将实行14天集中隔离和7天居家健康监测 。
2025年南方甲流疫情的高峰阶段现在是否已经消退?
025年南方甲流疫情高峰阶段近来尚未消退,部分地区仍呈上升趋势。 当前疫情态势 2025年冬季我国流感病毒以甲型H3N2为主流毒株,活动水平显著上升。
025年南方甲流高峰期尚未结束 ,当前仍处于活跃阶段 。 疫情现状 根据国家流感中心最新监测数据,2025年冬季我国南方地区流感病毒活动水平持续升高,甲型H3N2为主要流行毒株。多地医疗机构报告显示,2025年12月儿科门诊量激增 ,甲流阳性检出率呈上升趋势,部分地区病例数较去年同期增长150%。
025年南方甲流高峰期尚未完全结束,近来仍处于高流行水平 ,但部分省份已出现阳性率下降的积极趋势。 当前流行情况 根据中国疾控中心监测数据,2025年第50周(12月8日至14日)南方部分省份流感病毒检测阳性率开始下降 。
甲流高峰期预计在4月底基本结束。以下是详细分析:高峰期结束时间依据:根据现有信息,甲流疫情通常在每年春季较为严重 ,而今年受过去几年疫情影响,人群免疫力有所下降,导致甲流传播相对严重。但进入4月后 ,随着天气逐渐转暖,甲流疫情的高峰期预计在4月底左右基本结束 。
济南是高风险还是低风险地区
〖A〗、山东济南:对于中 、高风险地区来济南人员,实行“2+1+7”政策 ,即2次核酸检测 、间隔24小时;1次血清抗体检测;7天居家健康监测;对于中高风险地区以外的疫情重点地区,进行1次核酸检测;离开重点地区7日以上且持有7日内核酸检测阴性报告的人员,视同本地检测,可不再进行检测;低风险地区人员 ,持山东健康码绿码即可通行。
〖B〗、济南的各个地区不同,有高风险地区,也有低风险地区。滨州日报告新增无症状感染者连续12天下降 ,社会面连续10天“动态清零”,降至低风险地区 。4月1日下午,滨州市召开第二十场疫情防控新闻发布会 ,副市长杜玉杰出席发布会,介绍全市新冠肺炎疫情防控工作有关情况,并回答记者提问。
〖C〗 、整个济南市属于低风险地区 ,没有中高风险区域,但济南属于重点地区,周边地市会对重点地区的人员和车辆有所限制。
〖D〗、济南属于低风险地区 ,健康码或行程码不带星号,外地来济停留4小时以上,行程码也不会带星号 。
山东济南市属于高风险区吗
不属于。2022年12月11日晚,济南市委统筹疫情防控和经济运行工作领导小组指挥部决定 ,将197处高风险区调整为低风险区。济南,别称泉城,是山东省省会、副省级市 、济南都市圈核心城市 ,国务院批复确定的环渤海地区南翼的中心城市 。济南位于山东省的中部,南依泰山,北跨黄河 ,地处鲁中南低山丘陵与鲁西北冲积平原的交接带上,地势南高北低。
山东省济南市不是高风险地区。通过查询相关公开资料信息显示,截止到2023年1月1日 ,依据传染病防治法,对新冠病毒感染者不再实行隔离措施,不再判定密切接触者 ,不再划定高低风险区。
山东省济南市属于高风险地区 。通过查询相关公开资料信息显示,2022年12月12日0时至24时,全省报告新增本土确诊病例26例,其中济南18例 ,系居家隔离医学观察检出9例和高风险区检出9例。淄博4例,系居家隔离医学观察检出3例和主动就诊检出1例。青岛2例,均系居家隔离医学观察检出 。
整个济南市属于低风险地区 ,没有中高风险区域,但济南属于重点地区,周边地市会对重点地区的人员和车辆有所限制。
济南疫情好消息!全部为阴性!点赞济南
济南上星期六日全员核酸检测结果全部为阴性 ,这是疫情防控的积极信号,值得肯定与点赞。全员检测结果意义重大全员核酸检测是快速筛查潜在感染者、切断传播链的关键手段 。济南在上星期六日完成全员检测后,结果全部为阴性 ,说明在检测覆盖的时间段内,社会面未发现新增本土感染者,疫情传播风险处于较低水平。
离资金近 ,在疫情期间业务量大幅增加,从而实现利润大幅增长,催生了所谓的“疫情经济 ”。不过,随着核酸检测费用从最初的200元/人份降至如今的几块钱 ,第三方检测公司已从“野蛮暴利”转向“正常盈利”,行业发展趋于良性 。
022年江苏连云港疫情预计在4月上中旬全面解封,4月上旬至中旬结束恢复正常 ,具体时间以官方通知为准。以下是详细信息:解封时间预测与依据预计解封时间:连云港此次本土疫情预计在4月上中旬全面解封。
近来第九轮的核酸检测结果也已经公布,结果全部为阴性,这对于庄河大学城无疑是一个好消息!现有约2万名学生的大学城已有33名学生和8名教工食堂员工确诊 。 现在 ,大部分学生居寝隔离,每天上网课,三餐由志愿者配送 ,大学城全部密接师生由政府协调陆续转运至酒店集中隔离。
泉城极地海洋世界不在济南市内,在黄河以北齐河县境内,离济南洛口浮桥大约20公里 ,如果自驾去走309国道直接到。去玩可以从网上订票,票价180元,也可以现场买票,不是太忙。按照最近济南疫情防控需要 ,去的时候必须提供48小时核酸检测阴性证明,出示健康码,行程码 ,还要戴好口罩,保持安全距离即可 。
辛集市自然也不例外。尽管前期稍有点应对的有点力不从心,但很快局面就稳定了下来。这一次的全员核酸检测已经开始了第六轮 ,第五轮检测结果是共采样549337人,结果全部为阴性 。这是个很好的消息。希望在不久我们能都听到辛集市确诊人数清零,并且确诊感染人数增加为零的好消息。
发表评论